北师香港浸会大学(以下简称“北师港浸大”)于2005年由北京师范大学和香港浸会大学共同创办,是首家中国内地与香港高等教育界合作创办的大学,也是内地第一所新型博雅大学,位于粤港澳大湾区的珠海市。北师港浸大实施英文教学,学术标准接轨国际,设立本科-硕士-博士-博士后贯通的专业人才培养体系。学校被纳入广东省高水平大学建设计划(重点学科建设高校),获批设立统计学和数学两个学科博士后科研流动站,并成立以两院院士为核心的高等研究院。目前,北师港浸大已有2个专业(统计学、计算机科学与技术)入选国家级一流本科专业建设点;4个学科(统计学、数学、计算机科学与技术、传播学)入选广东省高水平大学重点建设学科;9门课程入选广东省一流本科课程。教师团队来自约40个国家和地区,学系专业教师100%具有境外高校留学或工作经历,近90%拥有博士学位。
统计学是北师港浸大首批成立的学科(专业)之一,2015年被评为珠海优势学科,2016年获教育部批准开设概率论与数理统计境外研究型硕士、博士学位项目,2021年入选广东省高水平大学建设高校重点建设学科及广东省一流本科专业建设点,2022年入选国家一流本科专业建设点,学科发展进步显著。统计学学科现有专任教师36人,包括国家重大人才工程项目入选者3人,国家重大人才工程青年项目入选者1人,国家自然科学奖二等奖获得者1人(当年一等奖空缺),中国科学院自然科学技术进步奖获得者1人。近三年承担国家自然科学基金项目8项、国家科技部重点研发项目课题/子课题3项、国家社科基金重大项目1项、国防科研项目1项、广东省自然科学基金以及地方性的基础研究相关项目近20余项,发表SCI论文100多篇。
申请条件
1. 获得博士学位不超过3年或已通过博士论文答辩的应届毕业生;
2. 年龄不超过35周岁;
3. 具有较强的科研和创新能力,对科研事业有高度热情;
4. 工作积极主动,具备高度责任心、学术道德和团队合作精神;
5. 具有良好的英语水平;
6. 能够保证在站期间全职从事博士后研究工作;
7. 申请人的进站研究计划需与合作导师的科研课题或研究专长相关。
学科方向
统计学及其相关交叉学科
支持政策
1. 薪酬福利:综合年薪30-60万元/年(含各级政府生活补贴),合作导师可根据博士后科研能力及表现,进一步追加配套;
2. 绩效奖励:博士后在科研方面取得的显著成果将获得相应的绩效奖励;
3. 科研经费:可申请中国博士后科学基金(5-18万);
4. 人才住房:可租住学校公寓,生活便利;
5. 子女就学:可安排就读属地公立幼儿园及中小学;
6. 对外交流:在站期间可根据科研需要申请出国(境)开展学术交流、合作研究;
7. 留校任职:学校将选聘优秀博士后留校任职;
8. 安家费用:出站后留粤工作的博士后可申请最高70万元安家费;
9. 其他待遇:按照国家及地方性政策要求缴纳社会保险和住房公积金,并提供完善的补充商业保险。
应聘流程
1. 请与拟合作导师联系,并请拟合作导师填写《博士后拟合作导师意见表》(postdoc.uic.edu.c n);
2. 请在线上系统填写《博士后申请表》(https://hro.bnbu.edu.cn/Job_Opportunities_/Job_Vacancy/Postdoctoral.htm);
3. 请在线上系统《博士后申请表》附件4上传拟合作导师确认的《博士后拟合作导师意见表》;
4. 申请人需请两位推荐人将推荐信发送至邮箱:postdoc@bnbu.edu.cn,以“申请人姓名+博士后推荐信”为主题,其中一位需为申请人博士生导师。
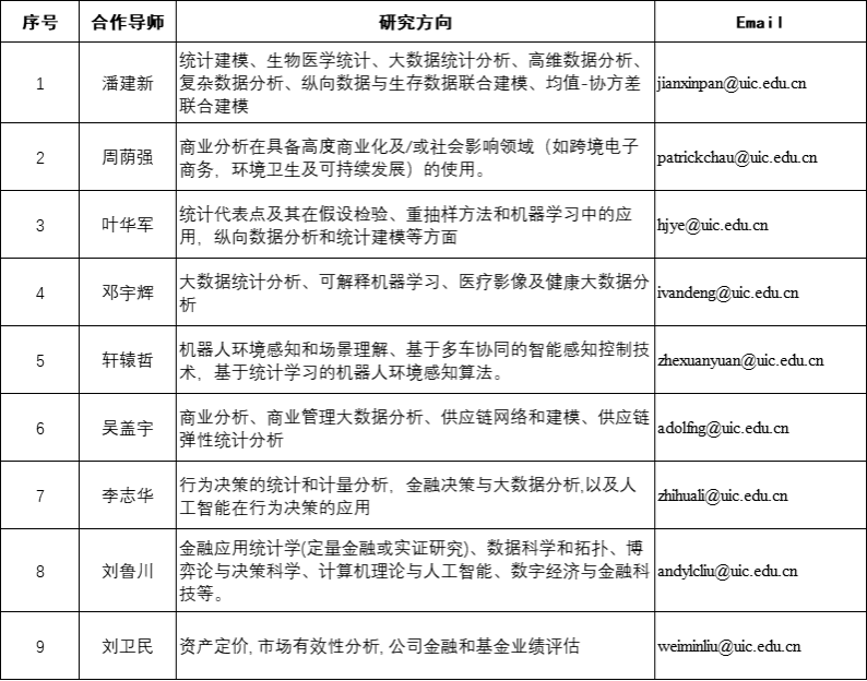
合作导师列表

联系方式
如有咨询,请与博士后管理办公室联系(邮箱:postdoc@bnbu.edu.cn)。