北师香港浸会大学(以下简称“北师港浸大”)于2005年由北京师范大学和香港浸会大学共同创办,是首家中国内地与香港高等教育界合作创办的大学,也是内地第一所新型博雅大学,位于粤港澳大湾区的珠海市。北师港浸大实施英文教学,学术标准接轨国际,设立本科-硕士-博士-博士后贯通的专业人才培养体系。学校被纳入广东省高水平大学建设计划(重点学科建设高校),获批设立数学和统计学两个学科博士后科研流动站,并成立以两院院士为核心的高等研究院。目前,北师港浸大已有2个专业(统计学、计算机科学与技术)入选国家级一流本科专业建设点;4个学科(统计学、数学、计算机科学与技术、传播学)入选广东省高水平大学重点建设学科;9门课程入选广东省一流本科课程。教师团队来自约40个国家和地区,学系专业教师100%具有境外高校留学或工作经历,近90%拥有博士学位。
北师港浸大数学学科是广东省高水平大学建设高校重点建设学科,数学科学系自成立以来,已初步建成一支国际化的一流师资队伍,共有全职教师24人,包括1位中国科学院院士、1位国家级高层次青年人才、1位省级高层次杰出人才、1位省级高层次领军人才在内的讲座教授6人、教授3人、副教授11人和助理教授4人,所有教师均具有博士学位及境外科研经历。数学系目前开设数学与应用数学、金融数学两个本科专业,并于2021年获教育部批准开设数学境外研究型硕士、博士学位项目。近三年来,承担了包括国家重大研发计划、国防基础科研项目、国家自然科学基金重大项目、重点项目及面上项目、青年项目等共计约1400余万元;此外还获得了广东省创新强校工程项目等省级科研项目经费近800万元;在国际高水平期刊发表学术论文超过200篇。
申请条件
1. 获得博士学位不超过3年或已通过博士论文答辩的应届毕业生;
2. 年龄不超过35周岁;
3. 具有较强的科研和创新能力,对科研事业有高度热情;
4. 工作积极主动,具备高度责任心、学术道德和团队合作精神;
5. 具有良好的英语水平;
6. 能够保证在站期间全职从事博士后研究工作;
7. 申请人的进站研究计划需与合作导师的科研课题或研究专长相关。
学科方向
数学及其相关交叉学科
支持政策
1. 薪酬福利:综合年薪30-60万元/年(含各级政府生活补贴),合作导师可根据博士后科研能力及表现,进一步追加配套;
2. 绩效奖励:博士后在科研方面取得的显著成果将获得相应的绩效奖励;
3. 科研经费:可申请中国博士后科学基金(5-18万);
4. 人才住房:可租住学校公寓,生活便利;
5. 子女就学:可安排就读属地公立幼儿园及中小学;
6. 对外交流:在站期间可根据科研需要申请出国(境)开展学术交流、合作研究;
7. 留校任职:学校将选聘优秀博士后留校任职;
8. 安家费用:出站后留粤工作的博士后可申请最高70万元安家费;
9. 其他待遇:按照国家及地方性政策要求缴纳社会保险和住房公积金,并提供完善的补充商业保险。
应聘流程
1. 请与拟合作导师联系,并请拟合作导师填写《博士后拟合作导师意见表》(postdoc.bnbu.edu.cn);
2. 请在线上系统填写《博士后申请表》(https://hro.bnbu.edu.cn/Job_Opportunities_/Job_Vacancy/Postdoctoral.htm);
3. 请在线上系统《博士后申请表》附件4上传拟合作导师确认的《博士后拟合作导师意见表》;
4. 申请人需请两位推荐人将推荐信发送至邮箱:postdoc@bnbu.edu.cn,以“申请人姓名+博士后推荐信”为主题,其中一位需为申请人博士生导师。
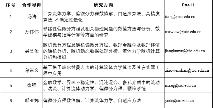
合作导师列表

联系方式
如有咨询,请与博士后管理办公室联系(邮箱:postdoc@bnbu.edu.cn)。